旋片式真空泵
上海邦泉泵業制造有限公司真空泵設備制造商,提供優質旋片式真空泵,真空穩定,噪音小,節能高效,一年保修,終身提供技術支持。
BRP系列屬于雙級直連旋片油封式真空泵,它是上海邦泉泵業制造有限公司低、中真空的主要設備之一,它可單獨使用,也可做為各類高真空系統的前級泵和預抽泵,該泵具有體積小、重量輕、噪音低、啟動方便等優點,并采用國際同類產品設計。廣泛應用于制冷、電子、燈泡,印刷,制藥,食品包裝,醫療,儀器,化工,半導體,熱處理,氣體分析,理化試驗等。
本系列產品居有下列功能:
1、高真空、低噪音、無震動、體積小、重量輕。
2、結構簡單,便于維修。
3、采用強制加壓進油,性能穩定,在低真空連續運轉時,可以得到穩定的排氣性能。
4、采用油壓式逆流防返機構,不返油、不噴油,停機時減少進入真空泵腔的逆流油量,緩和再啟動時的負荷。
5、氣鎮閥設計,可以對水氣及低沸點有機溶劑等充分發揮作用。
使用方法和注意事項:
1、先擰開加油螺塞,從加油孔中加油至油標2/3(因出廠運輸關系,4升以下真空泵腔內無泵油灌入,4升以上已加注好真空泵油)。
2、按規定接上三相電源線(三相電機要注意電機旋轉方向與泵支架上的箭頭方向一致,單相電機,直接插上插座即可)試運轉一下,再開始正常工作。
3、與泵進氣管口的連接管道不宜過長,千萬注意要檢查真空泵外連接管道、接頭及容器絕對不能 漏氣,要密封。否則會影響極限真空及真空泵使用壽命。
4、泵的工作環境:溫度5℃~40℃范圍內,相對濕度不大于85%,進氣口壓力1.3×103 帕的條件下工作。
5、自吸進油式真空泵,在進氣口壓力為100Kpa~6Kpa時運轉,不得超過3分鐘。
6、此泵必須安裝在清潔,通風、干燥的場所。
7、下列情況之一不能使用:
(1)不能抽吸含有顆粒,塵埃的氣體或膠狀、水狀、液體及腐蝕性的物質。
(2)不能抽吸含爆炸性氣體或含氧過高的氣體。(推薦使用EX級防爆真空泵)
(3)不能系統漏氣及真空泵匹配的容器過大,在長期抽氣下工作。
(4)不能作為輸氣泵,壓縮泵等使用。
8、此泵是高精度產品,也不是耐腐蝕真空泵,建議配置過濾器使用。
旋片式真空泵選型表
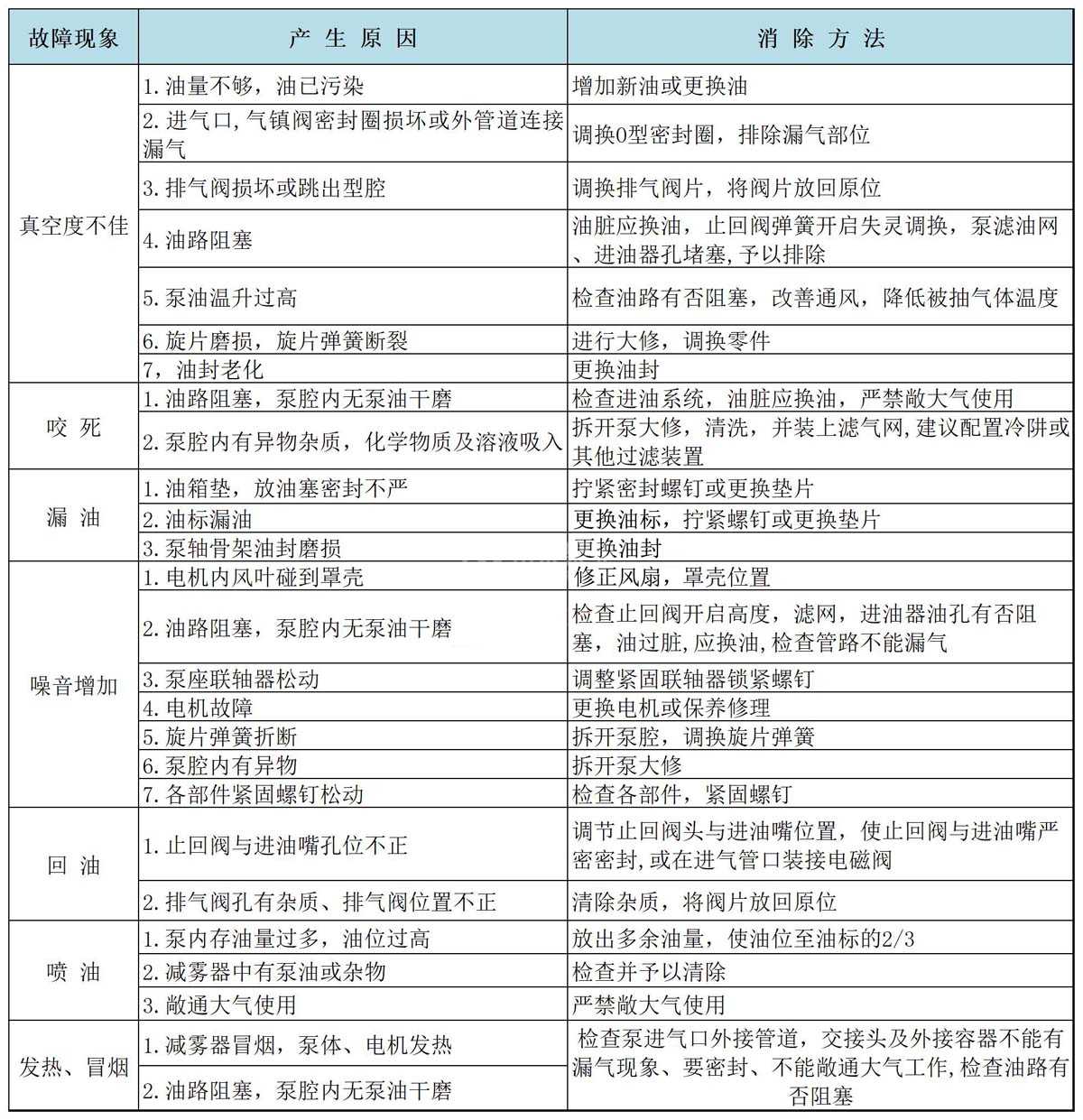
旋片式真空泵故障現象_產生原因_消除方法
